+(86)15011043254
service@qushanghui.com.cn
商会动态

国家能源局:发布电力现货市场信息披露办法

贵州省电力建设施工企
新闻来源: 贵州省电力建设施工企业商会
查看次数:1838
发布日期:2020-12-09

国家能源局:发布电力现货市场信息披露办法(暂行)

电力传媒 电力传媒 今天

图片

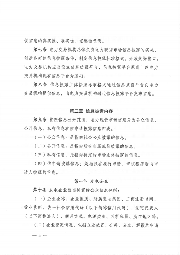
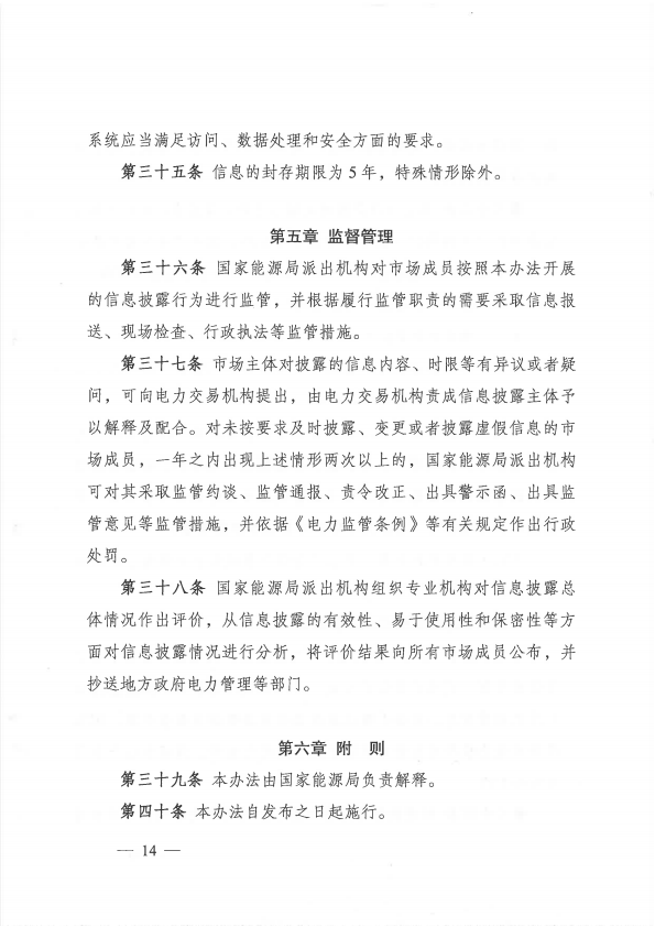
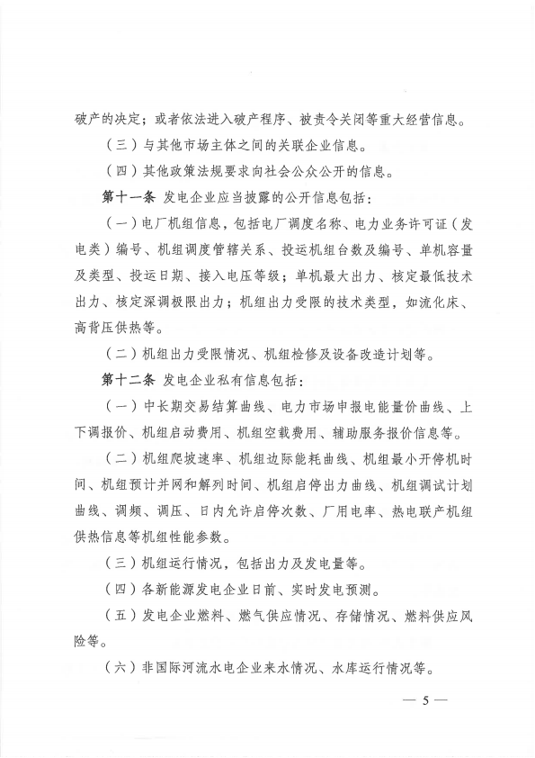
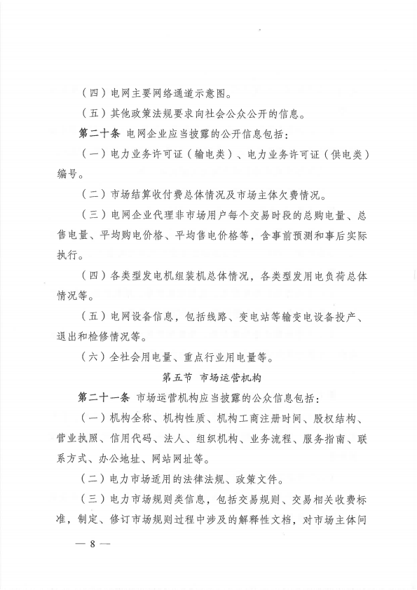
国家能源局日前印发了《电力现货市场信息披露办法(暂行)的通知》,明确将电力现货市场信息分为公众信息、公开信息、私有信息和依申请披露信息四类。

公众信息:指向社会公众披露的信息。

公开信息:指向所有市场成员披露的信息。

私有信息:指向特定的市场主体披露的信息。

依申请披露信息:指仅在履行申请、审核程序后向申请人披露的信息。


图片
政策原文如下

图片

图片

图片

图片

图片

图片

图片

图片

图片

图片

图片

图片

图片

图片

图片

图片

图片

图片

图片

图片